Bonsoir,
Avec Looping, on y voit plus clair 
J’avais noté ceci :

Envoyé par
fsmrel
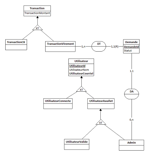
Je suppose qu’un admin peut aussi se comporter en utilisateur validé [...] Mais si l’admin reste au niveau méta, on peut supposer qu’il se créera par exemple un compte en tant qu’utilisateur validé, auquel cas la première vue relative à la spécialisation est préférable à celle-ci. Votre position ?
Votre réponse :

Envoyé par
Worldask
6. Nous avons dissocié Admin d'un Utilisateur.
D’accord.

Envoyé par
Worldask
8. Nous n'avons pas compris ce point.
Il s’agissait pour moi de traiter de ce point :

Envoyé par
Worldask
Un utilisateur aura, une fois validé, un wallet
Le wallet est désormais un portefeuille. D’accord. Cela dit puisque l’utilisateur doit avoir été validé pour détenir un portefeuille, l’attribut Portefeuille_Utilisateur doit migrer vers l’entité-type UtilisateurValide.

Envoyé par
Worldask
Un Utilisateur "lambda" est un utilisateur qui n'est pas connecté et qui n'a accès à rien, si ce n'est la page pour s'inscrire. Nous n'avons pas jugé utile de l'inclure dans le MCD, devons nous le faire ?
Je dirais que si la page d’inscription figurait dans le modèle, alors je dirais oui. Sinon je ne vois pas de raison objective de le prendre en compte dans le MCD. Qu’en pensent mes collègues 

Envoyé par
Worldask
9. Nous avons mis à jour l'association Slice – Contrat
Selon votre MCD, un slice permet la création de plusieurs contrats. A son tour un contrat fait référence à un seul slice et il est signé par un seul utilisateur : un contrat est donc (à voir dans notre tête comme) une association entre un slice et un utilisateur (validé). Cela dit, un slice s1 peut faire l’objet d’un contrat c1 avec l’utilisateur u1 et d’un contrat c2 avec l’utilisateur u2. Est-ce bien ainsi qu’il faut voir les choses ?

Envoyé par
Worldask
10. Nous ne sommes pas sûr d'avoir bien compris ni de comment bien représenter "objet d’une entité-type ad-hoc" alors nous avons fait une table extérieure avec une simple flèche.
Prenons l’exemple des revenus : si chaque revenu est d’un type donné, alors la modélisation est la suivante :
[RevenuType]---0,n---(Être du type)---1,1---[Revenu]
Dans votre MCD initial l’attribut TypeOf_Revenue peut prendre n’importe quelle valeur, alors que grâce à l’entité-type RevenuType, cette valeur est contrôlée.
A propos du parrainage. Vous avez créé un attribut Codeparrain_Utilisateur. Cet attribut peut prendre n’importe quelle valeur : l’intégrité des données est prise en défaut. Il doit être supprimé et à la place il faut définir une association Parrainer. Si un utilisateur validé peut parrainer plusieurs autres utilisateurs validés et si un utilisateur validé peut être parrainé par au plus un autre utilisateur validé alors le MCD ressemblera à ceci :
L’association est dite réflexive. Au stade SQL, le bonhomme Null pourra se manifester, mais on verra alors comment s’en débarrasser...
En attendant, si vous avez une heure etez un oeil à la discussion où je traite de la réflexivité (récursivité) : Représentation d'arbres entremêlés. Voyez le post #9.
Affaire à suivre !
Partager